电话:400-666-4846
关闭
您当前的位置:首页 > 职场资讯 > 招聘公告

江盐集团盐品事业部2024年度招聘公告

来源:江西好工作,就在有德有才网 时间:2024-12-01 作者:江西好工作,就在有德有才网 浏览量:

江盐集团盐品事业部因工作需要,现面向系统内、外公开招聘工作人员,现将公告发布如下:
一、招聘岗位、人数及基本条件
(一)招聘岗位及任职条件
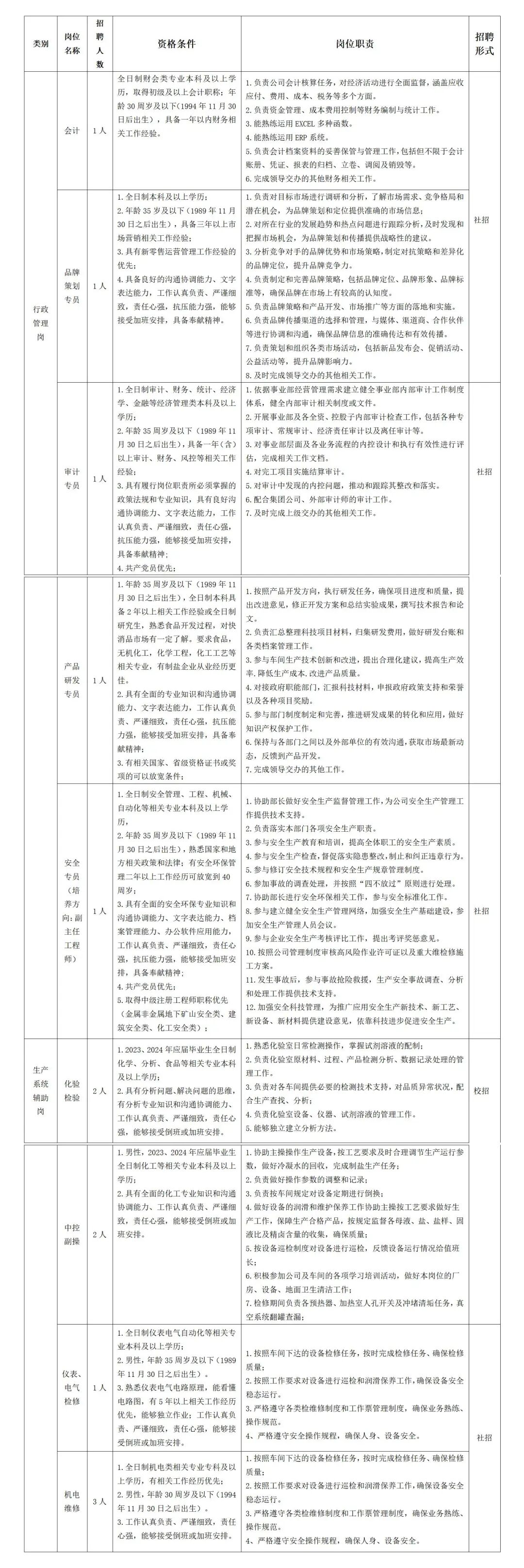
本次共招聘13名工作人员,办公地点:樟树市,具体岗位及要求如下:

图片

(二)基本条件
报名人员除应符合相应职位要求外,还应具备以下基本条件:
1.具有中华人民共和国国籍;
2.拥护中华人民共和国宪法、拥护中国共产党的领导和社会主义制度;
3.具有良好的政治素质和道德品行,组织纪律观念强,服从组织安排;
4.具备正常履行职责的身体条件和心理素质。
(三)不得报考的情形:
1.曾因犯罪受过刑事处罚的人员;
2.被开除中国共产党党籍或被开除公职的人员;
3.在各级行政机关、事业单位和国有企业招录过程中存在舞弊等严重违反录用纪律行为的人员;
4.被依法列为失信联合惩戒对象的人员;
5.被依法辞退的行政机关、事业单位和国有企业工作人员;
6.正处于党纪政务处分期间或未满处分期限的人员;
7.不符合国有企业亲属关系回避、任职回避的。
8.存在法律规定不得录用为国有企业工作人员的其他情形。
二、招聘程序
(一)报名
1.江盐集团盐品事业部人力资源部通过江盐集团、智联招聘等网站发布公告。
2.报名时间:自公告发布之日起,截止2024年12月10 日前。
3.报名方式:网络报名,有意者填写附件1、附件2、附件3,同时将应聘人员报名表、个人简历、身份证、高等教育各阶段学历学位证及《教育部学历证书电子注册备案表》、专业技术资格(或国家职业资格)证书、工作经历等扫描件、近期1寸同底免冠彩色照片1张(电子)打包发至QQ邮箱:453295018@qq.com,简历命名方式:应聘岗位+姓名+联系方式。例如:会计+张三+1397950****。
4.资格审查:资格审查贯穿招聘过程全过程,在招聘过程工作各阶段发现应聘者不符合招聘资格或弄虚作假的,隐瞒亲属关系的情况的,一经查实将取消应聘资格或录用资格,后果由应聘者自行承担。资格审查分为线上审查和现场审查。
(1)线上资格审查
根据岗位招聘条件要求,对应聘人员的资格进行线上审查,通过资格审查人数与岗位需求比例原则上不低于3:1,对未达到比例的,经公司会议研究后可相应核减招录人数或重新组织招聘并在原发布招聘公告平台上发布岗位变更公告。
(2)现场资格审查
笔试当天,应聘者提早半小时到笔试地点,资料审查人员对应聘者提供的材料原件进行查验,复核应聘者报名信息,重点审查应聘者年龄、学历、专业、工作经历及相关证件,符合资格审查的应聘者准予参加笔试。
现场资格审查所需提供材料如下:
①应聘人员报名登记表;
②身份证原件及复印件;
③高等教育各阶段学历、学位证书原件及复印件;
④中国高等教育学生信息网(学信网)上下载并打印的高等教育各阶段《教育部学历证书电子注册备案表》;国境外取得学历学位的,需提供教育部留学服务中心出具的《学历学位认证》;
⑤与应聘岗位所需条件相匹配的职(执)业资格、专业技术职称证书原件及复印件;
⑥社保缴费证明、工作证明或劳动合同等工作经历证明;
⑦岗位所需的其他相关证明材料。
(二)能力测评
能力测评分为笔试与面试两个环节:
1.笔试:根据笔试成绩从高分到低分的顺序,按照岗位招聘人数1:3(最高不超过1:6)的比例,如遇末位分数同分时的,可一并进入面试。
2.面试:将采用半结构化面试形式,主要测试应聘者与所聘岗位的专业匹配性以及分析判断能力、口头表达能力等综合素质。
3.综合成绩=笔试成绩*40%+面试成绩*60%。
测试时间及地点将通过邮件或电话等方式告知,应聘人员需提供准确的邮箱地址并及时查收,同时保持电话畅通。
(三)体检根据应聘者笔试、面试综合成绩(总成绩不低于70分),从高到低排序,按照招聘计划1:2的比例确定候选人。候选人按通知要求到指定医院进行入职体检,若体检不合格不予录用。
(四)考察对体检合格人员进行考察,背景调查要求提供“一证明一报告”(无犯罪证明、征信报告),并通过查问档案、原单位电话访谈等形式,考察人选的个人信息、包括但不限于了解考察人道德品质、遵纪守法、能力素质、学习和工作经历等情况,以及是否具有应当回避的情形。
(五)公示及录用:对通过体检和考察的人员,经公司会议研究确定录用人选并进行公示。公示无异议后,发出录用通知,按照有关规定签订劳动合同,办理入职及相关手续。
三、薪酬待遇和管理
待遇标准:具体参照江盐集团盐品事业部(本部)薪酬管理办法执行。
录用人员管理:对外招聘的聘用人员实行试用期三个月,试用期考核不合格解除劳动关系。
四、其他事项
1.请报名人员保持所留联系方式畅通,因提供不准确信息造成无法联系而影响考试的,后果由本人自行承担。若因自身原因不能参加测试的,不再另行安排。
2.招聘过程中,各环节因应聘人员放弃或体检不合格、考察不合格、公示结果影响聘任等原因出现缺额的,经招聘工作领导小组研究可以根据实际情况从候补人员中按顺序递补。
3.严格执行回避制度。

江西省盐业集团股份有限公司盐品事业部
2024年11月29日


微信扫一扫分享资讯
客服服务热线
400-666-4846
08:30-17:30
联系我们

Copyright C 2019-2024 All Rights Reserved 版权所有 江西有德有才人力资源服务有限公司 赣ICP备2025079235号-1

地址:江西运营中心:江西省南昌市红谷滩区VR产业基地4A写字楼6楼 EMAIL:admin@youdeyoucai.cn