
赣州市消防救援支队
2025年第2期政府专职消防员
招录公告
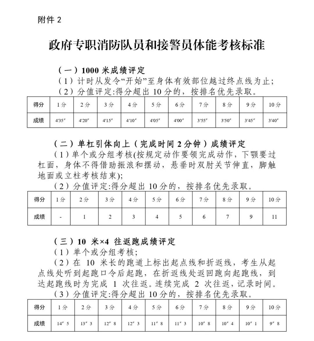
1.拥护中华人民共和国宪法,遵守国家法律法规,具有良好的道德情操和心理素质、纪律观念较强,能够保守国家和工作秘密。 2.自愿从事灭火救援工作,具有忠诚、奉献、吃苦耐劳的精神,服从组织安排。 3.身体健康,裸眼视力4.5以上,无色盲色弱,无精神疾病史,无遗传、慢性或传染性疾病,无高血压、无腋臭、无烟疤和纹身、无下蹲不全、非扁平足,BMI在正常范围,五官端正,身高165CM(含)以上,体格检查符合国家综合性消防救援队伍招录消防员的体检要求。 4.具有高中及以上文化程度或同等学历。 5.报考战斗员岗位年龄为18至30周岁(1995年3月31日-2007年3月31日),报考执勤车辆驾驶员岗位(必须持有B2及以上驾驶证)年龄放宽至35周岁(1990年3月31日之后)。 6.具备装备维修、通信与计算机、化学分析、医疗急救等专业技能的人员及原公安消防部队退役人员、消防救援队伍退出人员优先聘用。 7.遵纪守法,无违法犯罪记录。 1.拥护中华人民共和国宪法,遵守国家法律法规,具有良好的道德情操和心理素质、纪律观念较强,能够保守工作秘密。 2.有良好的团队协作精神、沟通能力和服务意识,做事严谨踏实,工作认真细致负责,热爱消防事业,志愿从事消防工作。 3.应聘年龄为18至30周岁(1995年3月31日-2007年3月31日)。 4.具有大专(含)或同等及以上学历,能熟练运用office、PS等办公软件。 5.身体健康,裸眼视力4.5以上,无色盲色弱,无精神疾病史,无遗传、慢性或传染性疾病,无高血压、无腋臭、无烟疤和纹身、无下蹲不全、非扁平足,BMI在正常范围,五官端正,身高165CM(含)以上,体格检查符合国家综合性消防救援队伍招录消防员的体检要求。 6.具有较强奉献、吃苦耐劳精神,性情温和、反应敏捷,服从意识强,有责任心,自觉服从单位执勤备战工作的需求。 7.优先条件:(1)有接线员、话务员工作经验、退伍军人、取得普通话二级乙等、英语四级以上证书;(2)具备装备维修、通信与计算机、信息化运维(具备计算机和网络基础,熟悉TCP/IP网络协议栈、防火墙原理、网络设备、主流安全产品原理和应用);(3)具备数据分析和处理、数据库管理和优化等能力,熟练使用数据治理平台和工具;(4)掌握国产主流服务器、数据库、操作系统等技术,具有完成系统安装、调试、排错、调优等专业技能。 1.拥护中华人民共和国宪法,遵守国家法律法规,具有良好的道德情操和心理素质、纪律观念较强,能够保守国家和工作秘密。 2.自愿从事灭火救援工作,具有忠诚、奉献、吃苦耐劳的精神,服从组织安排。 3.身体健康,裸眼视力4.5以上,无色盲色弱,无精神疾病史,无遗传、慢性或传染性疾病,无高血压、无腋臭、无烟疤和纹身、无下蹲不全、非扁平足,BMI在正常范围,五官端正,身高165CM(含)以上,体格检查符合国家综合性消防救援队伍招录消防员的体检要求。 4.年龄为18至35周岁(1990年3月31日-2007年3月31日)。 5.全日制大学本科以上学历,人力资源管理专业,熟悉《劳动合同法》运用,具有1年以上人力资源管理工作经验。 1.体能测试由赣州市消防救援支队统一组织实施。 2.应聘人员应携带本人身份证参加体能测试。 3.体能测试时间、地点另行通知,不按规定的时间、地点参加考核的人员,视为自动放弃考核资格。 4.三个体能考核项目总分为100分,项目为1000米跑(占体能测试总分50%)、单杠引体向上(占体能测试总分25%)、4X10米折返跑(占体能测试总分25%)。 应聘人员三个体能考核项目中有任一考核项目未取得最低成绩的视为体能考核不合格,不再进入面试等后续环节。 按照体能测试成绩从高到低排名并按岗位招聘人数1:3比例进入面试环节(末位并列的一并入闱)。岗位比例不足1:3,成绩有效者全部进入面试。面试由支队统一组织,时长8分钟,主要考察应聘人员的口头表达、分析判断、逻辑思维、反应能力、心理素质及形象气质等。面试总分为100分,去掉最高分和最低分,取其余面试考官的平均成绩为面试得分。其中接警员和管理助理在面试前需完成对应岗位的实践操作测试,主要考察应试人员掌握相关报考岗位技能、办公软件操作、公文写作等相关项目的实际操作能力。 根据应聘人员总成绩从高到低的顺序,按照招录计划1:1的比例确定参加体检的人选。体检标准参照《应征公民体格检查标准》的要求实施,不按规定时间、地点参加体检的人员,视为自动放弃体检资格。考生对体检项目结果有疑问的,可在接到体检结论通知之日起3日内提交复检申请,用人单位按规定安排复检。对可通过服用药物或其他治疗手段影响检查结果的项目不予复检。对身高、血压结果有异议的,应现场申请复检,复检只能进行1次,体检结果以复检结论为准,体检费用由应聘人员自费。 体检结果不合格和心理测试不合格人员均不予聘用。 体检和心理测试合格者列入政审考察对象,重点考察应聘者本人及其直系亲属的政治思想、道德品行、无违法犯罪记录证明(由属地派出所出具证明)情况。政审考察不合格者,不予聘用。政审不合格产生的缺额,视情递补。 1.聘用单位根据体能测试、面试、体检、政审等环节综合成绩和结果,由高到低排序,择优确定拟聘用人员名单,在赣州市消防救援支队官网通知公告栏公示5个工作日。公示结束后,应聘人员自入职报到参加培训之日起一个月内与聘用单位签订劳动合同。 2.新招录政府专职消防队员由市消防救援支队统一组织为期90天的试用期培训,完成培训任务并通过考核后办理转正手续,并根据工作需要分配至聘用单位辖区的政府专职消防队站工作,不符合聘用条件的,按照《中华人民共和国劳动合同法》第三十九条第一款规定解除劳动合同。政府专职消防队员实行24小时驻勤工作制,根据聘用单位实际情况和工作需要,原则上每月休息6-8天。 3.支队专职办管理助理和接警员由支队结合拟任岗位要求,组织1-3个月的试用期培训,试用期结束经考核合格的可办理转正手续,不合格的应及时解除劳动合同。 1.录用人员由聘用单位统一办理养老、医疗、失业、工伤、生育、公积金等社会保险及人身意外伤害保险。 2.提供工作期间的食宿、服装、被装等保障。 3.成长为业务骨干的,优先推荐参加国家综合性消防救援队伍消防员招录报名,提供大专以上教育培训和学习B类驾照等机会。 4.在训练、灭火、救援等工作中受伤、致残或死亡的,按照国家和我省有关规定执行。 1.政府专职消防队员的工资收入根据我省有关规定确定。试用期基本工资3800元/月,转正后基本工资4800元/月。同时,每月发放津贴补助,年终根据考核结果发放绩效奖励;每年根据工作表现晋升工龄工资。 2.支队专职办管理助理和接警员的薪资待遇参照现用人单位中同类或相近岗位对应等级确定。 报名信息和材料直接发送至邮箱: 262743939@qq.com 1.报名表及报名人员登记表,自行下载附件如实逐项填写信息并插入个人近期电子证件照。 2.本人身份证、户口本、学历证书扫描件。 3.有普通话等级证、计算机等级证、会计岗位资格证、B类以上(含B类)机动车辆驾驶证的提供相应证件的扫描件。 4.有原公安消防部队服役经历人员、消防救援队伍退出人员,提供退役证书、退出证明扫描件。 5.个人征信报告扫描件。 上述资料按序号统一编辑成一个WORD文档发到报名邮箱。 2025年4月22日18时 (一)此次政府专职消防队员和消防文员招聘工作由赣州市消防救援支队组织。 (二)资格审查贯穿招考工作全过程。应聘报考时提供虚假材料或故意隐瞒事实的,伪造、编造有关证件、材料、信息骗取考试资格的,以及在体能测试、面试、政审、体检、培训中作弊的,一经查实,取消聘用资格。 (三)本次招聘不委托第三方机构、不接受社会培训机构报名,不收取任何费用。 (四)应聘人员上交的复印材料不予退还。 (五)本次招聘考核不收取任何费用。 (六)赣州市消防救援支队政府专职消防员招聘工作监督服务电话0797-7391869(电话咨询时间为工作日上午8:30至12:00,下午14:30至18:00)。 附件 附件下载 扫描二维码下载附件 END
