
瑞金市2025年教师招聘面试公告
根据《江西省2025年中小学教师招聘公告》《赣州市2025年中小学教师招聘资格审查及面试有关事项公告》《瑞金市人民政府办公室关于印发瑞金市2025年中小学教师招聘工作方案的通知》(瑞府办字〔2025〕10号)精神,现就2025年我市教师招聘面试(含瑞金籍2025届公费师范生考核)有关事项公告如下。
一、面试时间、地点
面试时间:2025年7月19日;
面试地点:瑞金市第三中学红源楼、红星楼。
二、面试对象
通过我市现场资格审查并取得《面试准考证》的入闱面试人员和瑞金籍2025届公费师范生。
三、面试内容和形式
分学科采取试教(无生课堂)方式进行,备课时间30分钟,试教时间10分钟。主要考察考生的综合教学素养(含教材处理、重难点把握、教学基本功、教学方法、教态和临场应变等)。
试教(无生课堂)的具体内容:由每个学科最先开始试教(即抽签号1号,下同)的考生从指定教材中确定的10个题本(具体见附件,正式面试时抽取的试讲内容代号将随机产生,与本次公告发布题本的序号不存在必然关联)内现场抽签确定,以此确定本学科所有考生的试教内容,并进行无生课堂教学。
四、面试学科及人员分组
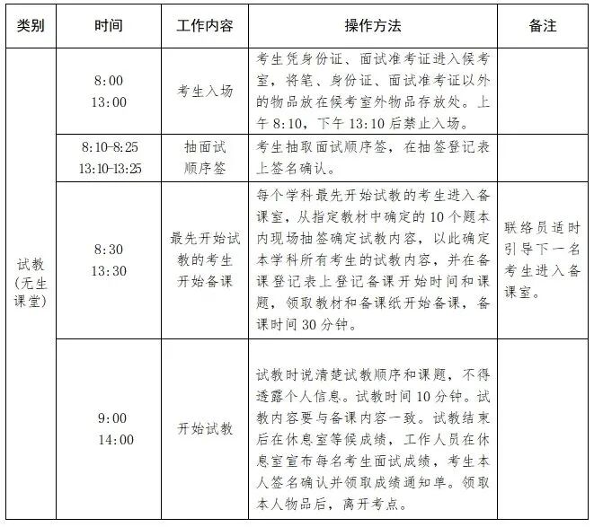
面试人数以实际参加面试的为准。 五、面试实施程序 (一)7月19日,安排上午面试的考生早上8 :00、下午面试的考生13:00凭面试准考证、身份证或社会保障卡进入相应候考室(迟到10分钟的考生视为放弃面试资格,不得再入场),将除笔、身份证、面试准考证以外的其他所有物品放在候考室外物品存放处,抽签确定面试顺序。 (二)各学科最先开始试教的考生到备课室抽取备课内容后备课,备课稿写清学科、午别和顺序号,不得出现个人姓名、身份等信息。备课用纸和面试教材由面试点统一提供。 (三)面试开始,考生在联络员引导下依次进入相应学科面试室面试,面试内容要与备课内容一致。面试过程中不得透露姓名和其他身份信息。面试结束后,将备课稿交评委。 (四)面试结束后,在工作人员的引领下前往休息室等候成绩。 (五)面试采用现场评分,评定后的成绩不得复议。面试采取百分制记分,满分为100分。计分办法:去掉1个最高分,去掉1个最低分后,计算平均分(“四舍五入”,保留小数点后两位)。 (六)面试成绩的公布。前3名考生面试结束后,由工作人员按照规定的计分方法,计算出考生的面试成绩,经工作人员确认后,在休息室向考生公布。之后,每名考生面试结束,在休息室宣布该考生面试成绩。 面试具体流程如下: 六、考生总成绩计算及确定入闱对象 1.省统一招聘中小学教师岗位(不含音乐、体育、美术)笔试和面试成绩各占50%,总成绩计算办法为:考生总成绩=笔试成绩×(50÷笔试总分)+面试成绩×(50÷面试总分)。 2.在面试成绩不低于70分的考生中,根据考生总成绩从高分到低分的顺序,按招聘岗位计划数,等额确定入闱体检考察对象(若总成绩相同,则以面试成绩高低确定入闱对象;若面试成绩再相同,则以笔试学科专业知识成绩高者确定入闱对象),并在赣州市教育局、赣州市人力资源和社会保障局官网进行公告。 3.瑞金籍2025届公费师范生岗位人员面试成绩达到60分以上(含60分)的方可进入体检等环节。 七、考生守则 (一)7月19日早上7:50(下午面试的中午12:50)到达瑞金市第三中学,上午8:00(下午13:00),凭有效身份证件和面试准考证进入相应候考室(迟到10分钟的考生视为放弃面试资格,不得再入场),将除笔、身份证和面试准考证以外的其他所有物品放在候考室外物品存放处,接受安检,抽签确定面试顺序并签名确认。面试结束前,不得将已上交的物品再次取出。 (二)抽签结束后,进入候考室的考生不得随意离开候考室,如有特殊原因要暂时离开,必须经工作人员同意并有工作人员陪同。 (三)考生按顺序进入相应备课室,试教内容由每个学科最先开始试教的考生按午别从指定教材中确定的10个题本内现场随机抽取,以此确定本学科所有考生的试教内容,并在备课登记表上登记。备课用纸和面试教材面试点提供。备课稿写清学科、午别和顺序号,不得出现个人姓名、身份等信息。备课过程中不得交头接耳,不准左顾右盼,不准以任何形式舞弊。备课结束后,教材和未用完的备课用纸交备课室联络员。 (四)面试过程中,除面试内容外,不得向评委透露有关身份、姓名等个人信息,面试结束后考生将备课稿交评委。 (五)面试结束后,在休息室等候成绩,工作人员在休息室宣布每名考生面试成绩,考生本人签名确认并领取成绩通知单。领取本人物品后,离开考点,不得与其他考生交流。 (六)考生应遵守考试纪律并服从工作人员管理,不得有影响考试公平的行为,不得扰乱考场及其它考试工作地点的秩序。 (七)有下列情况之一的,属于违规违纪行为,取消面试资格和成绩,构成犯罪的移送司法机关处理: 1.持伪造的证件入场和请他人代考或代他人面试的。 2.携带除笔、身份证、面试准考证以外的物品进入候考室、备课室、面试室且未按要求放在指定位置、经提醒仍不改正的以及面试结束前将已上交的物品未经工作人员同意又取出的。 3.以各种方式向其他人员传递与面试内容有关信息的。 4.面试时透露本人姓名和其他身份信息的。 5.面试内容与备课内容不一致的。 6.扰乱考场正常秩序,不服从管理,经教育仍不改正的。 7.有《事业单位公开招聘违纪违规行为处理规定》中规定的其他违纪违规行为的。 八、体检考察相关事宜将在赣州市教育局、赣州市人力资源和社会保障局官网公告。 九、本次面试不指定考试辅导用书,不举办也不委托任何机构举办考试辅导培训班。 十、违规违纪处理办法 2025年瑞金市招聘教师面试将实行全程监督,所有工作人员和考试人员要严格按照公告及有关政策规定执行,如有玩忽职守、徇私舞弊或弄虚作假等违反公开招聘考试纪律的行为,一经查实,将按照《江西省中等学校招生考试管理处罚规定》《事业单位公开招聘违纪违规行为处理规定》(中华人民共和国人力资源和社会保障部令第35号)的有关规定严肃处理。 十一、联系方式及监督举报电话 (一)联系方式 瑞金市教体局:0797-2539316; 瑞金市人社局:0797-2503909。 (二)监督举报电话 0797-2539278。 十二、未尽事宜按照《江西省2025年中小学教师招聘公告》《赣州市2025年中小学教师招聘资格审查及面试有关事项公告》及有关规定执行。 瑞金市2025年招聘教师面试教材和题本 扫描识别下图二维码查看 瑞金市教师招聘工作领导小组办公室 2025年7月10日
